ArtTalk
MIT project to point at artworks to ask questions + leave comments
| Year | 2023 |
| Location | MIT Class |
| Tags | Fullstack |
| Links | Try ArtTalk |
| Github |

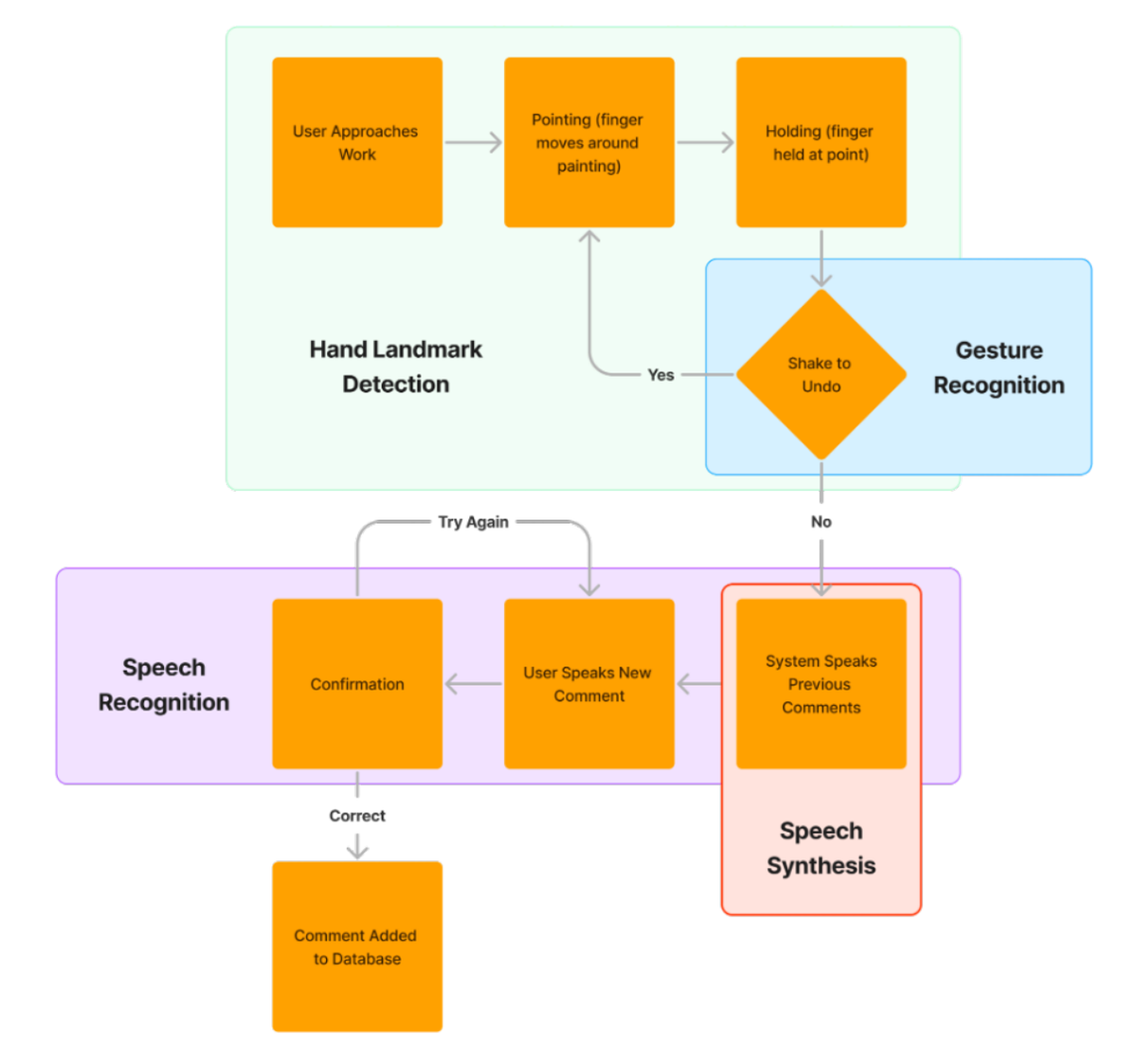
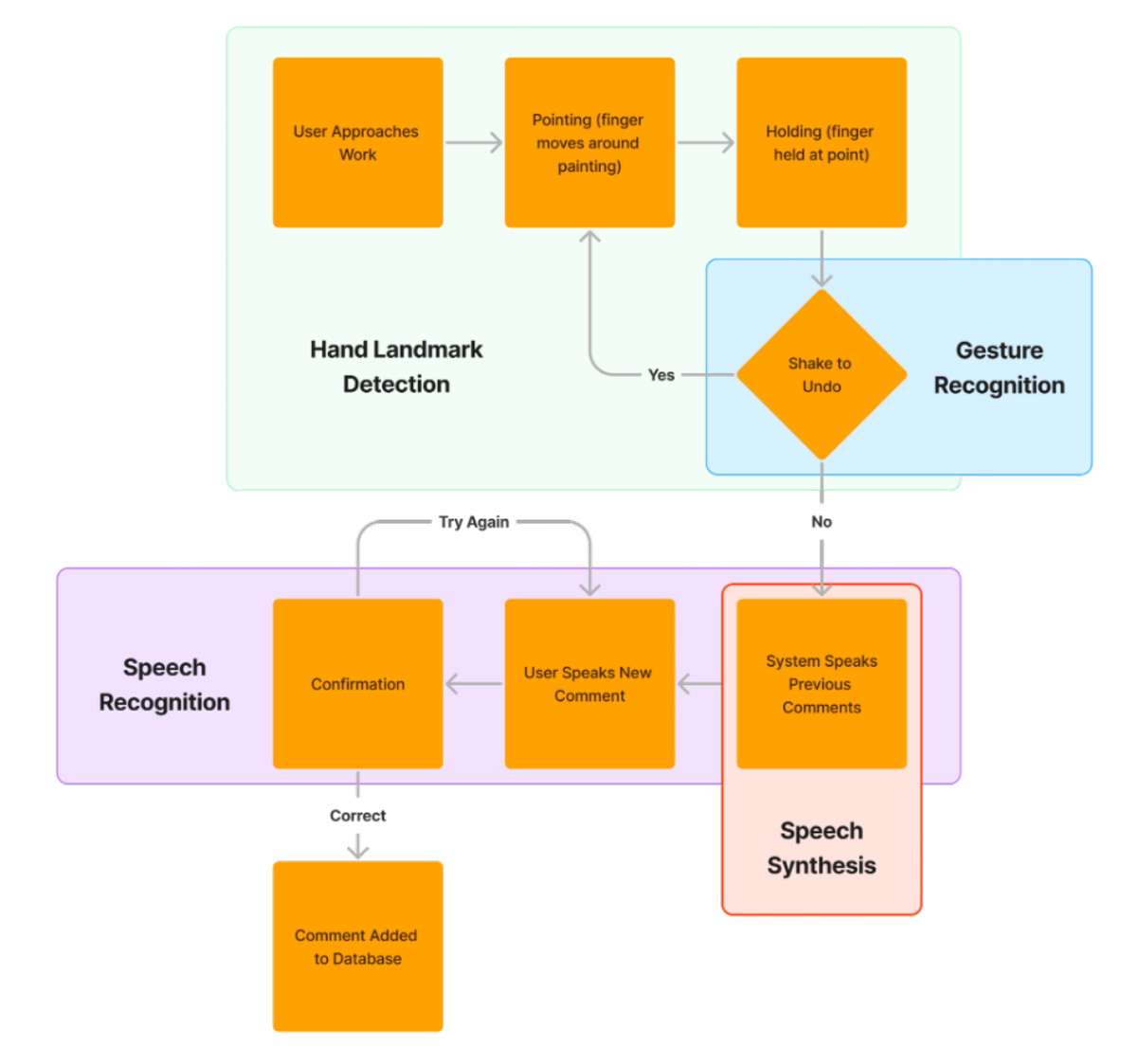
ArtTalk is a project I developed with Andrew Stoddard and Maria Ascanio for the Intelligent Multimodal User Interfaces class at MIT. Our goal was to reimagine the way we interact with art in museums and galleries. With ArtTalk, visitors can point at a detail and share their comment aloud.
Technical Details
Frontend: Next.js
Styling: Tailwind CSS
Database ORM: Prisma
Database: PostgreSQL
Hand Landmark Detection and Gesture Recognition: Google Mediapipe
Web Hosting: Vercel
Speech Recognition: Webkit Speech Recognition and Synthesis API






← Back